How to create a two-event alarm by using Logical IO
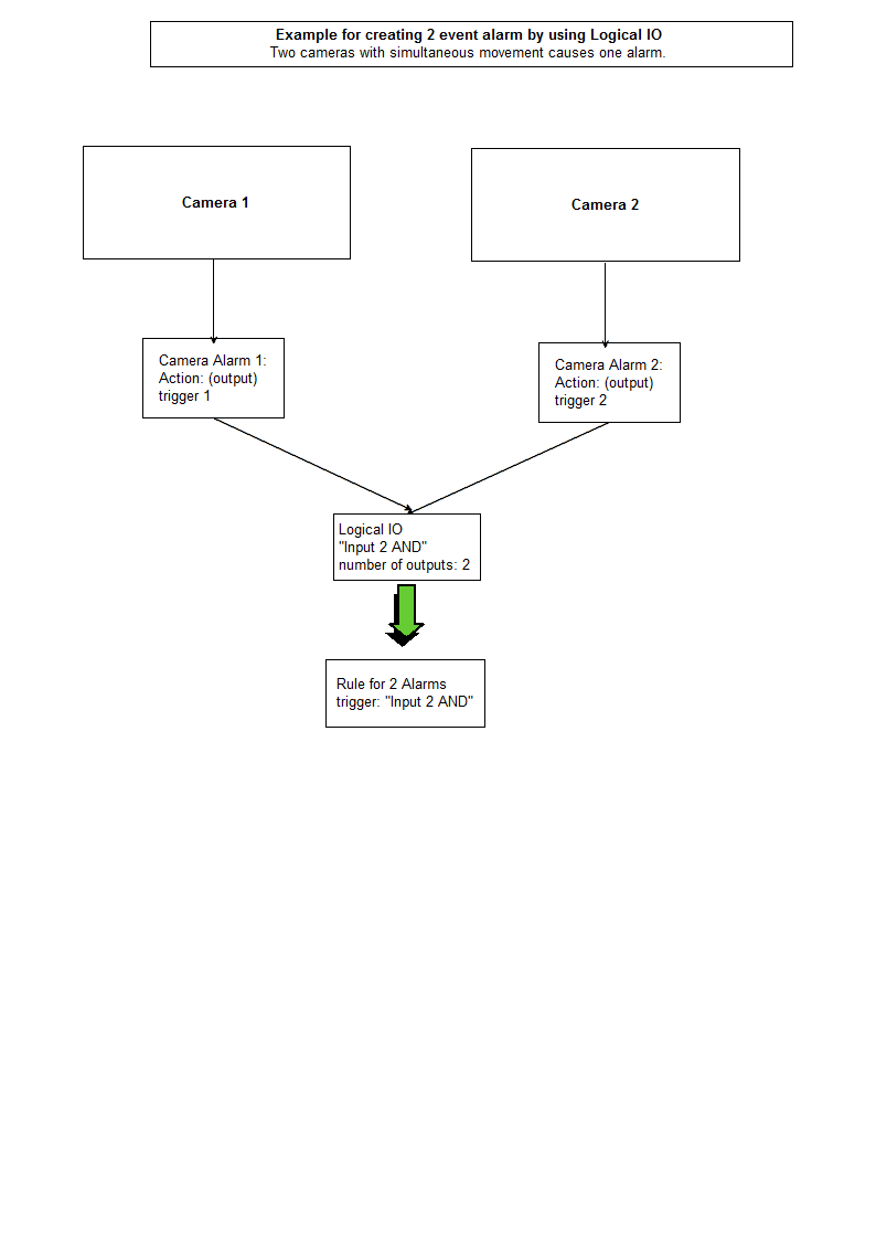
Example for creating 2-event alarm by using Logical IO.
Two cameras with simultaneous movement causes one alarm.
Step-by-step guide

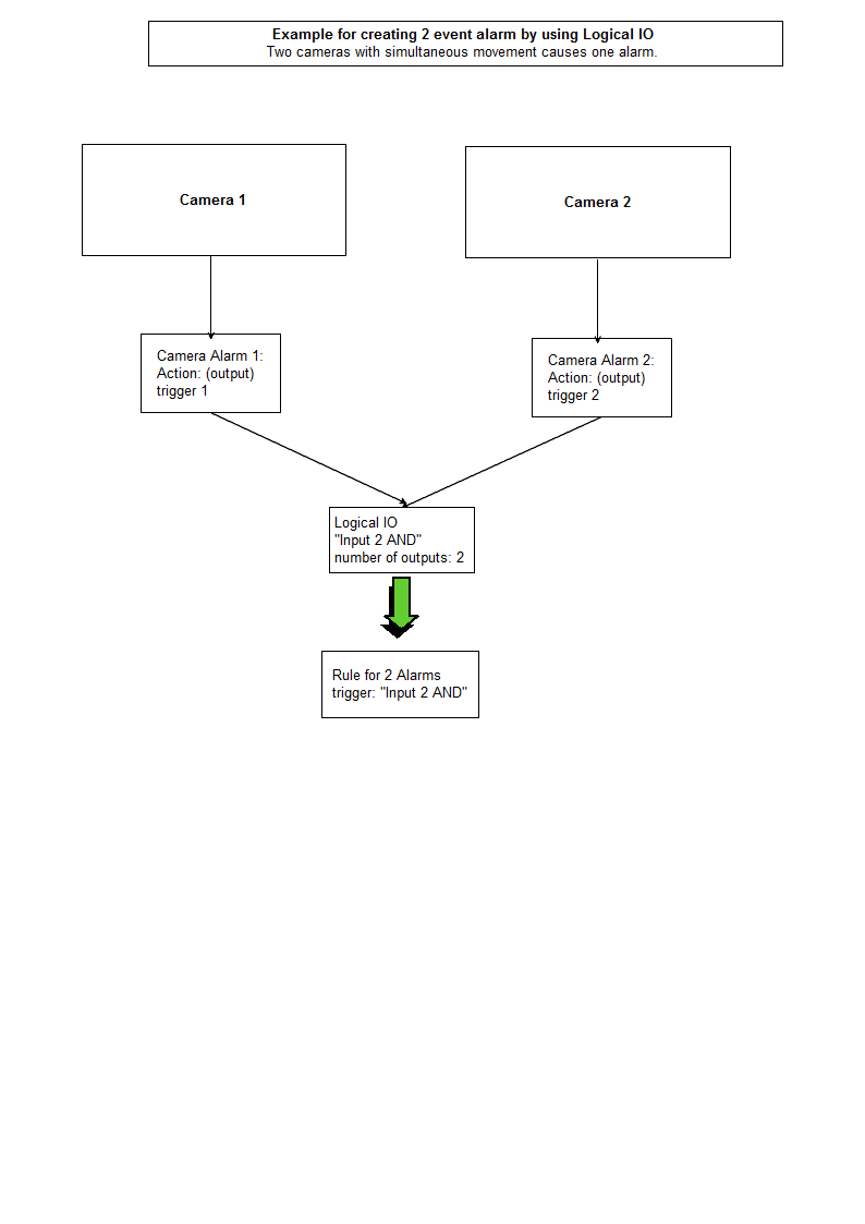
Example for creating 2-event alarm by using Logical IO.
Two cameras with simultaneous movement causes one alarm.
